SafeAssure®(機能安全)
NXPは機能安全に関して、品質と信頼性を重視しています。NXPのSafeAssureプログラムは、ISO 26262に準拠した形でシステム・レベルの安全要件を簡素化します。
お客様の素早い設計とより早い製品化を実現する、技術情報と専門知識をご紹介します。
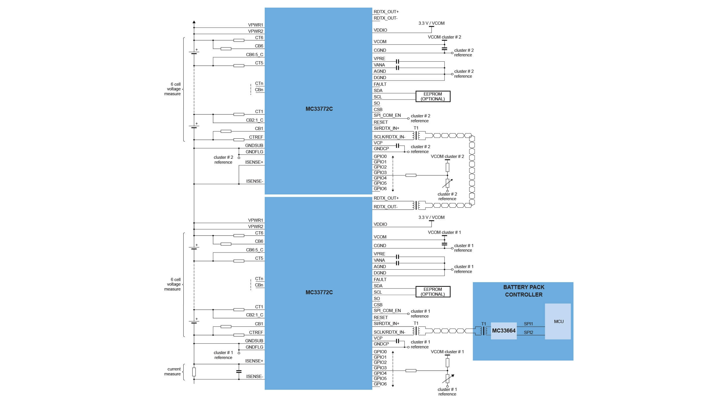
MC33772Cは、HEV、EV、ESS、UPSシステムなどの車載および産業機器アプリケーション向けに設計されたリチウムイオン・バッテリー・セルコントローラICです。
| 注文可能な製品 | チャネル数 | OV/UV | GPIO/AINxの数 | 温度チャネルおよびOT/UT用の高精度GPIO | 電流チャネルまたはクーロン・カウント | ターゲット・アプリケーション |
| MC33772CTA1AE | 3~6 | あり | 7 | あり | なし | バッテリー・セル・コントローラ |
| MC33772CTA2AE | 3~4 | あり | 7 | あり | なし | バッテリー・セル・コントローラ |
| MC33772CTP1AE | 3~6 | あり | 7 | あり | あり | バッテリー・セル・コントローラ |
| MC33772CTP2AE | 3~4 | あり | 7 | あり | あり | バッテリー・セル・コントローラ |
| MC33772CTC0AE | 0 | なし | 7 | あり | あり | バッテリー・ジャンクション・ボックス・コントローラ |
| MC33772CTC1AE | 0 | なし | 8 | あり | あり | バッテリー・ジャンクション・ボックス・コントローラ |
| パラメータ | MC33771B | MC33771C | MC33772B | MC33772C |
| 電圧チャネル | 7~14 | 7~14 | 3~6 | 3~6 |
| 電源電圧範囲(最大) | 9.6 V~61.6 V (75 V) | 9.6 V~61.6 V (75 V) | 6 V~30 V (40 V) | 6 V~30 V (40 V) |
| セル入力電圧範囲 | -0.3 V~5 V | -0.3 V~5 V | -0.3 V~5 V | -0.3 V~5 V |
| 測定誤差 | ± 0.8 mV (Vcell = 3.3 V、Ta = 25°C) | ± 0.8 mV (Vcell = 3.3 V、Ta = 25°C) | ± 0.8 mV (Vcell = 3.3 V、Ta = 25°C) | ± 0.8 mV (Vcell = 3.3 V、Ta = 25°C) |
| 合計測定誤差 (エージング後:MLS3および1000h HTOL) |
± 3.9 mV | ± 3.9 mV | ± 3.9 mV | ± 3.9 mV |
| Vpwr = 9.6 V~61.6 V、 Vcell = 1.5 V~4.3 V、-40°C~85°C |
Vpwr = 9.6 V~61.6 V、 Vcell = 1.5 V~4.3 V、-40°C~85°C |
Vpwr = 6 V~30 V、 Vcell = 1.5 V~4.3 V、-40°C~85°C |
Vpwr = 6 V~30 V、 Vcell = 1.5 V~4.3 V、-40°C~85°C |
|
| 測定値の平均化 | なし | 設定可能なサンプル 平均化 2n n=0~8、(1、2、4~256) |
なし | 設定可能なサンプル 平均化 2n n=0~8、(1、2、4~256) |
| 機能安全 | ASIL C ASIL D準拠 |
ASIL C ASIL D準拠 |
ASIL C ASIL D準拠 |
ASIL C ASIL D準拠 |
| 絶縁通信速度 | 2 Mbps | 2 Mbps | 2 Mbps | 2 Mbps |
| 通信絶縁 | 誘導性 | 誘導性、容量性 | 誘導性 | 誘導性、容量性 |
| デイジー・チェーンあたりの最大ノード数 | 15 | 63 | 15 | 63 |
| CRCビット | 8 | 8 | 8 | 8 |
| 通信ビット | 40 | 48 | 40 | 48 |
| 内蔵バランシング | 300 mA未満、タイマ | 300 mA未満、タイマ | 300 mA未満、タイマ | 300 mA未満、タイマ |
| バランシング・スリープ・モード | あり | あり | あり | あり |
| GPIO/アナログ測定入力 | 7 | 7 | 7 | 7 |
| I²Cコントローラ | EEPROMのみ | EEPROMのみ | EEPROMのみ | EEPROMのみ |
| 電流チャネル | 1 | 1 | 1 | 1 |
| クーロン・カウンタ | 1 | 1 | 1 | 1 |
| パッケージ | 64ピンLQFP-EP(-40~105°C) | 64ピンLQFP-EP(-40~105°C) | 48ピンLQFP-EP(-40~105°C) | 48ピンLQFP-EP(-40~105°C) |
Battery management systems (BMS) solutions for automotive and industrial applications including 12 V, 48 V, high-voltage and battery pack monitoring applications.
|
|
|
|
|
|
|
|---|---|---|---|---|---|
|
|
|
|
|
|
|
|
|
|
|
|
|
|
|
|
|
|
|
|
|
|
|
|
|
|
|
|
|
|
|
|
|
|
|
|
|
|
|
|
|
|
|
|
|
|
|
|
|
|
|
|
|
|
|
|
|
|
|
|
|
|
|
|
|
|
|
|
|
|
クイック・リファレンス ドキュメンテーションの種類
1-10 件/全 12 ドキュメント
コンパクトリスト
セキュアファイルの読み込み中、しばらくお待ちください。
1-5 件/全 17 ハードウェア提供














クイック・リファレンス ソフトウェア・タイプ.
2 ソフトウェア・ファイル
注: より快適にご利用いただくために、ソフトウェアのダウンロードはデスクトップで行うことを推奨します。
セキュアファイルの読み込み中、しばらくお待ちください。
1 エンジニアリング・サービス
There are no results for this selection.
この製品をサポートするその他のパートナー製品を見つけるには、当社の Web サイトにアクセスしてください パートナーマーケットプレイス.
2 トレーニング