SIMカード・インターフェース・レベル変換器、EMIフィルタおよびESD保護搭載

動画の上をクリックすると再生されます。

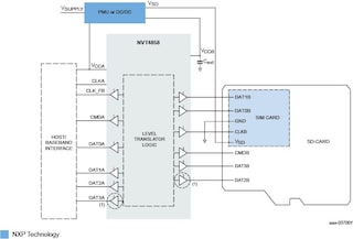
ブロック図

NVT4557

NVT4557 Block Diagram

特長

主な特長

  • 最大10 MHzのクロック速度をサポート
  • ISO-7816 SIM/スマートカード・インターフェース要件に準拠
  • 1.65 V~3.6 VのSIMカード供給電圧をサポート
  • ホスト・マイクロコントローラ動作電圧範囲:1.08 V~1.95 V
  • 容量絶縁を備えた、SIMカードとホスト側インターフェース間のI/O、RSTn、およびCLKnの自動レベル変換
  • ISO-7816-3に準拠したSIMカード信号シャットダウン機能を搭載
  • VCCB経由での自動イネーブル/ディセーブル
  • プルアップおよびプルダウン抵抗内蔵:外部抵抗が不要
  • 内蔵EMIフィルタがデジタルI/Oの高調波を抑制
  • すべてのSIMカードの接続ピンに、IEC 61000-4-2レベル4に準拠した8 kVのESD保護を内蔵
  • レベル変換バッファによってホストをESDストレスから保護(ゼロ・クランプ概念)
  • 鉛フリー、RoHS(特定有害物質使用制限)規制準拠、ハロゲン・フリーおよびアンチモン・フリー(ダーク・グリーン準拠)
  • 9ピン、0.3 mmピッチのWLCSPパッケージおよび10ピン、0.4 mmピッチのXQFN10パッケージで提供

比較表

NVT4555UK NVT4557UK NVT4557HK
SIMカード・レベル変換
内部LDO
パッケージ WLCSP12 WLCSP9 XQFN10

購入/パラメータ










































































































ドキュメント

クイック・リファレンス ドキュメンテーションの種類

6 ドキュメント

コンパクトリスト

アプリケーション・ノート (1)
データ・シート (1)
パッケージ情報 (2)
ファクト・シート (1)

デザイン・ファイル

クイック・リファレンス 設計・ファイルの種類.

1 設計・ファイル

ハードウェア

クイック・リファレンス ボードタイプ.

1 ハードウェア提供

サポート

お困りのことは何ですか??