Arm9 microcontroller with CAN and LIN

  • このページでは、新規設計を推奨しない製品に関する情報を掲載しています。

製品画像を見る

製品詳細

ブロック図

図を選択する。:

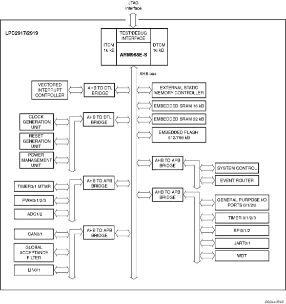
Block diagram: LPC2917FBD144, LPC2919FBD144

Block diagram: LPC2917FBD144, LPC2919FBD144

Features

Main Features

  • ARM968E-S processor running at frequencies of up to 125 MHz maximum.
  • Multi-layer AHB system bus at 125 MHz with three separate layers.
  • Dual-leader, eight-channel GPDMA controller on the AHB multi-layer matrix which can be used with the SPI interfaces and the UARTs, as well as for memory-to-memory transfers including the TCM memories.
  • External Static Memory Controller (SMC) with eight memory banks; up to 32-bit data bus; up to 24-bit address bus.
  • Up to 108 general-purpose I/O pins with programmable pull-up, pull-down, or bus keeper.
  • Vectored Interrupt Controller (VIC) with 16 priority levels.
  • Up to 19 level-sensitive external interrupt pins, including CAN and LIN wake-up features.
  • Configurable clock-out pin for driving external system clocks.
  • Processor wake-up from power-down via external interrupt pins; CAN or LIN activity.
  • Flexible Reset Generator Unit (RGU) able to control resets of individual modules.
  • Second CGU (CGU1) with its own PLL generates a configurable clock output.
  • Standard Arm test and debug interface with real-time in-circuit emulator.
  • Boundary-scan test supported.
  • ETM/ETB debug functions with 8 kB of dedicated SRAM also accessible for application code and data storage.
  • 144-pin LQFP package.
  • -40 °C to +85 °C ambient operating temperature range.

On-chip memory

  • Two Tightly Coupled Memories (TCM), 16 kB Instruction TCM (ITCM), 16 kB Data TCM (DTCM).
  • Two separate internal Static RAM (SRAM) instances; 32 kB SRAM and 16 kB SRAM.
  • 8 kB ETB SRAM also available for code execution and data.
  • Up to 768 kB high-speed flash-program memory.
  • 16 kB true EEPROM, byte-erasable and programmable.

Serial interfaces

  • Two-channel CAN controller supporting FullCAN and extensive message filtering
  • Two LIN leader controllers with full hardware support for LIN communication. The LIN interface can be configured as UART to provide two additional UART interfaces.
  • Two 550 UARTs with 16-byte Tx and Rx FIFO depths, DMA support, and RS485/EIA-485 (9 bit) support.
  • Three full-duplex Q-SPIs with four follower-select lines; 16 bits wide; 8 locations deep; Tx FIFO and Rx FIFO.
  • Two I²C-bus interfaces.

Flexible Clock-Generation Unit (CGU0) able to control clock frequency of individual modules

  • On-chip very low-power ring oscillator; fixed frequency of 0.4 MHz; always on to provide a Safe_Clock source for system monitoring.
  • On-chip crystal oscillator with a recommended operating range from 10 MHz to 25 MHz. PLL input range 10 MHz to 25 MHz.
  • On-chip PLL allows CPU operation up to a maximum CPU rate of 125 MHz.
  • Generation of up to 11 base clocks.
  • Seven fractional dividers.

Highly configurable system Power Management Unit (PMU)

  • clock control of individual modules.
  • allows minimization of system operating power consumption in any configuration.

Dual power supply

  • CPU operating voltage: 1.8 V ± 5 %.
  • I/O operating voltage: 2.7 V to 3.6 V; inputs tolerant up to 5.5 V.

Other peripherals

  • Two 10-bit ADCs, 8 channels each, with 3.3 V measurement range and conversion times as low as 2.44 μs per channel. Each channel provides a compare function to minimize interrupts.
  • Multiple trigger-start option for all ADCs: timer, PWM, other ADC, and external signal input.
  • Four 32-bit timers each containing four capture-and-compare registers linked to I/Os.
  • Four six-channel PWMs (Pulse-Width Modulators) with capture and trap functionality.
  • Two dedicated 32-bit timers to schedule and synchronize PWM and ADC.
  • Quadrature encoder interface that can monitor one external quadrature encoder.
  • 32-bit watchdog with timer change protection, running on safe clock.

購入/パラメータ










































































































ドキュメント

クイック・リファレンス ドキュメンテーションの種類

1-10 件/全 16 ドキュメント

コンパクトリスト

アプリケーション・ノート (7)
エラッタ (1)
カタログ (3)
サポート情報 (1)
データ・シート (1)
パッケージ情報 (1)
ユーザ・ガイド (1)
レポートまたはプレゼンテーション (1)

設計・リソース

デザイン・ファイル

クイック・リファレンス 設計・ファイルの種類.

2 設計・ファイル

サポート

お困りのことは何ですか??