High-Speed CAN Transceiver

製品詳細

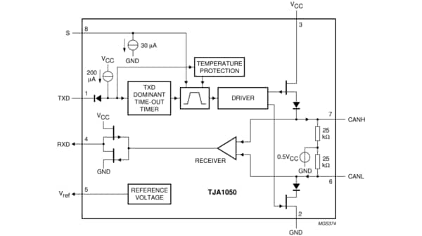
ブロック図

TJA1050T

 TJA1050T Block Diagram

Features

Key Features

  • Fully compatible with the ISO 11898 standard
  • High speed (up to 1 Mbaud)
  • Very low electro-magnetic emission (EME)
  • Differential receiver with wide common-mode range for high electro-magnetic immunity (EMI)
  • An unpowered node does not disturb the bus lines
  • Transmit Data (TXD) dominant time-out function
  • Silent mode in which the transmitter is disabled
  • Bus pins protected against transients in an automotive environment
  • Input levels compatible with 3.3 V and 5 V devices
  • Thermally protected
  • Short-circuit proof to battery and to ground
  • At least 110 nodes can be connected

購入/パラメータ










































































































ドキュメント

クイック・リファレンス ドキュメンテーションの種類

8 ドキュメント

コンパクトリスト

アプリケーション・ノート (3)
サポート情報 (1)
データ・シート (1)
パッケージ情報 (2)

デザイン・ファイル

ハードウェア

クイック・リファレンス ボードタイプ.

2 ハードウェア提供

  • MBa93xxLA-MINI
    組み込みボード・ソリューション

    MBa93xxLA-MINI

  • STKa95xxLA
    評価・開発ボード

    STKa95xxLA

ソフトウェア

クイック・リファレンス ソフトウェア・タイプ.

1 ソフトウェア提供

エンジニアリング・サービス

4 エンジニアリング・サービス

この製品をサポートするその他のパートナー製品を見つけるには、当社の Web サイトにアクセスしてください パートナーマーケットプレイス.

サポート

お困りのことは何ですか??