
S32G-VNP-RDB2
アクティブ
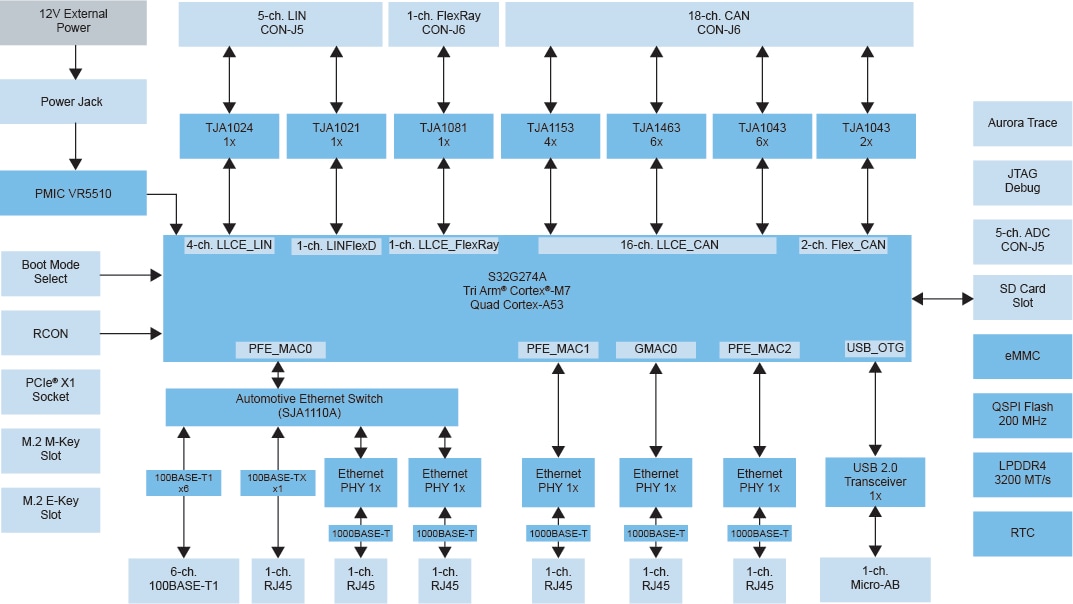
S32G2 Vehicle Networking Reference Design.
キットの内容
- S32Gリファレンス・デザイン・ボード2
- 汎用ACアダプタ
- AC/DC 12 V、6.67 A電源
- 16 GB SDカード
- デュポン・ケーブル
- USB A-to-Micro Bケーブル (UART0/1) x 2
- イーサネット・ケーブルおよびイーサネット・ループバック・ケーブル
- 100BASE-T1イーサネット・ケーブル
- J5ケーブル (LIN/ADC) およびJ6ケーブル (CAN/FlexRay)
- ヒートシンク x 4
- 放熱パッド x 4
- M2ネジ










