アプリケーション・ノート (3)
サポート情報 (1)
-
Footprint for reflow soldering 431225801227[431225801227_SOLDERLAND_LAYOUT]
お客様の素早い設計とより早い製品化を実現する、技術情報と専門知識をご紹介します。
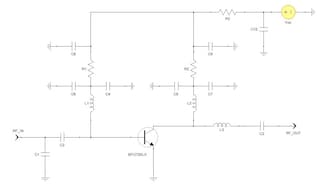
NPN silicon germanium microwave transistor for high speed, low noise applications in a SOT883C leadless ultra small plastic SMD package.

|
|
|
|
|
|
|
|---|---|---|---|---|---|
|
|
|
|
|
|
|
|
|
|
|
|
|
|
|
|
|
|
|
|
|
|
|
|
|
|
|
|
|
|
|
|
|
|
|
|
|
|
|
|
|
|
|
|
|
|
|
|
|
|
|
|
|
|
|
|
|
|
|
|
|
|
|
|
|
|
|
|
|
|
クイック・リファレンス ドキュメンテーションの種類
5 ドキュメント
コンパクトリスト
セキュアファイルの読み込み中、しばらくお待ちください。
2 設計・ファイル
完全な内訳を受け取ります。 製品の設置面積などについては、 eCad ファイル.
セキュアファイルの読み込み中、しばらくお待ちください。