
デザイン・ファイル
クイック・リファレンス
設計・ファイルの種類.
3 設計・ファイル
-
シミュレーションとモデル
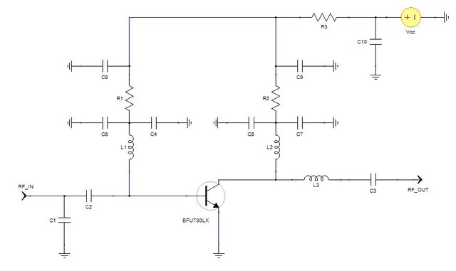
BFU730LX ADS Model
-
シミュレーションとモデル
BFU730LX_OM7836 ADS Model
-
シミュレーションとモデル
S-parameters measured of the board

