GreenChip X Capacitor Discharge IC

画像にカーソルを合わせると拡大表示されます。

製品詳細

ブロック図

図を選択する。:

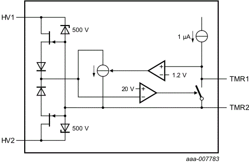
TEA1708T Block Diagram

TEA1708T Block Diagram

TEA1708T block diagram

Features

Key Features

  • 1 mW power consumption at 230 V (AC)
  • Integrated 500 V clamp; no metal oxide varistor required to protect the IC
  • Self supplied, no external bias required
  • Discharge current internally limited
  • Adjustable discharge delay
  • Very high differential surge: 6 kV with two 200 kΩ resistors
  • Easier application design, resolving EMI issues while retaining the efficiency level

NXP GreenChip

  • This product is part of the NXP GreenChip portfolio, this program optimizes for energy efficiency in mobile and computing applications, specializing in high-power density, safety and reliability.

購入/パラメータ










































































































ドキュメント

クイック・リファレンス ドキュメンテーションの種類

9 ドキュメント

コンパクトリスト

カタログ (1)
サポート情報 (2)
データ・シート (1)
パッケージ情報 (1)
ユーザ・ガイド (1)
レポートまたはプレゼンテーション (1)
信頼性と品質情報 (1)

デザイン・ファイル

ハードウェア

クイック・リファレンス ボードタイプ.

1 ハードウェア提供

サポート

お困りのことは何ですか??