絶縁型ゲート・ドライバは、IGBT、SiC、GaN電源モジュールの駆動に不可欠な正負の電圧レールを生成するために、絶縁型電源を必要とします。近年のゲート・ドライバ・テクノロジの進歩により、二次側レギュレーションなどの高度な制御機能を統合することで、より小型で効率的なインバーター設計が可能になっています。
SiCまたはIGBT電源モジュールを使用する車載用トラクション・インバーターは通常、各パワー・デバイスの電源を基準とし、低圧制御回路から分離されたバイポーラ・ゲート・ドライブを必要とします。そうしたゲート・ドライバは、小型の絶縁型コンバータによって電力が供給されます。そうしたコンバータは通常、低電圧電源(12 V~24 V)で動作し、+15 Vまたは+18 Vと–5 Vなど、低電力(1~2 W)のバイポーラ電圧を供給します。
一般的なコンバータ・トポロジには、LLC、フライバック、プッシュプルなどがあります。プッシュプル・コンバータは、出力電圧レギュレーションが不十分で、入力電圧の事前調整が必要になることがよくあります。LLCコンバータは、特に入力/負荷範囲が広い場合に、設計が複雑になることがあります。NXPのGD31xxゲート・ドライバ・ファミリの最新の進歩により、制御メカニズムが強化され、効率的な電力変換が可能になり、幅広い磁気特性と動作条件に対応できます。外付けのディスクリート・スイッチングMOSFETを使用すると、高入力電圧動作(たとえば、12 V、24 V、または48 V)に対応したコンバータを設計することや、半分散型アーキテクチャまたは集中型アーキテクチャで複数のゲート・ドライバに電力を供給することができます。
GD31xxプレーナー型トランス・デモンストレータ
図1 - ハーフブリッジ・プレーナー型デモンストレータ
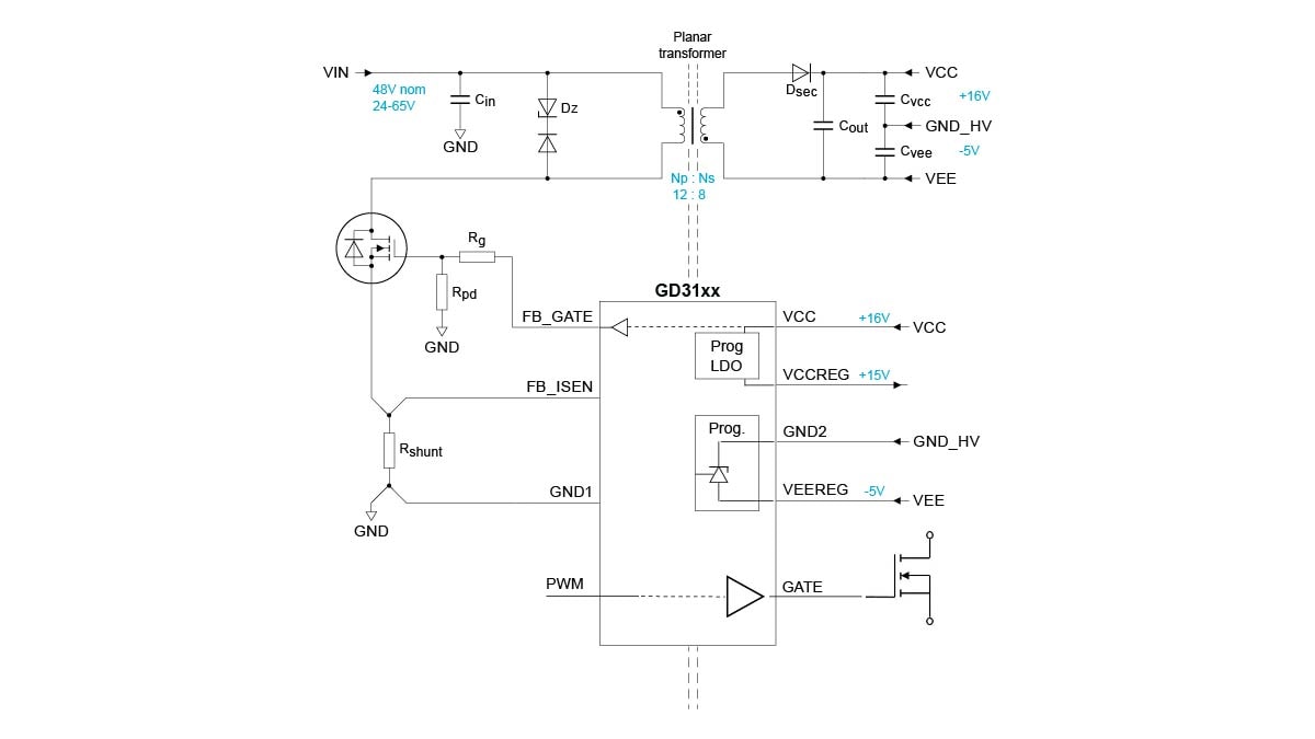
この記事で紹介するデモンストレーション・プラットフォームは、NXPのGD31xxファミリの2つのゲート・ドライバを搭載しています。各ゲート・ドライバは、オンボードのプレーナー型トランスを使用して、それぞれの独立した高電圧側電源を制御します。ゲート・ドライバは閉ループ動作を保証し、正確な電圧レギュレーションと高速な負荷応答を実現します。正電圧にはLDOを、負バイアスにはシャント・レギュレータを使用してポスト・レギュレーションを実現し、ノイズフリーのゲート・ドライブとオンザフライのプログラミングを可能にします(図2参照)。標準的な電圧レギュレーション精度は2%未満で、負の電圧レギュレーションはTL431のようなシャントICに匹敵し、閉ループ動作による消費電力を最小限に抑えます。
図2 – 回路図(GD31xxによる制御とポスト・レギュレーション) ブロック図をダウンロードすると、拡大図がご覧いただけます。
GD3162高電圧絶縁型ゲート・ドライバは、電力変換器の密度をさらに高め、効率を最適化します。GD3162ゲート・ドライバの詳細をご覧ください。
トランスの設計と性能
このトランスは公称入力48 V(最大出力時の入力範囲は24 V~65 V)用に設計されており、1 Wで+15/-4 Vの出力を提供します。そのため、20 kHzで約2 µCのゲート電荷を駆動することができます。ピーク効率は74%に達します(図3参照)。これは、ゲート・ドライバの静止消費が全体的な効率に大きく影響する低出力レベルを考慮すると妥当な値です。
図3 – 最小/入力/最大Vinの効率オーバーロード
プレーナー型トランスのメリット
このようなアプリケーションでプレーナー型トランスが検討されるのはなぜなのでしょうか。一般的なインバーターは、電源モジュール、ゲート・ドライバ・ボード、および制御ボードを垂直に積み重ねた構成になっています。これらのボード間の垂直方向の間隔を狭めることで、インバーターの密度を大幅に高めることができます。補助電源トランスはゲート・ドライバ・ボード上で最も背の高い部品であることが多いため、プレーナー型トランスを採用することで高さを最小限に抑え、機械的な堅牢性を向上させることができます。
図4 – プレーナー型トランスと従来のトランスの高さの比較
さらに、部品の高さが低くなることで、重心が下がり、振動耐性が向上します。このデモンストレーション・プラットフォームでは、PCBソリューションはわずか11 x 19 mmで、ボードの厚さを含めた高さは5 mm未満です(図4参照)。従来のトランス設計と比較して、高さは3分の1に削減され、電力密度は28%向上しています。
設計時の考慮事項とトレードオフ
トランス設計を最適化するには、効率に影響を与える漏れインダクタンスとコモンモード・ノイズに影響を与える巻線間容量のバランスを取る必要があります。今回の設計では、PCBスタックアップを微調整し、この6層設計におけるさまざまな誘電体の厚さを活用することで、L leak = 5 % L priおよびC ww = 4.3 pFという妥協点に到達しました。最大3.5 kVの耐電圧試験により、最新のSiCおよびIGBT電源モジュールとの互換性が確認されています。
図5 - ローサイド・ゲート・ドライバとそれに関連するトランスのレイアウト図
こうしたメリットにもかかわらず、プレーナー型トランスはまだ広く普及しているわけではありません。これらの設計を量産に組み込む際には、いくつかの課題を検討する必要があります。フェライト・コア・セットの原材料費は、従来のディスクリート型トランスと比較して魅力的な場合がありますが、実装ソリューションのコストを考慮する必要があります。組み立てでは、通常、接着剤を使用して(場合によってはスプリング・クリップで補強して)コアの半分をPCBに固定します。この工程は、機械的な堅牢性を確保し、特にコアの最終的なエア・ギャップをはじめとする電気的特性を維持するために非常に重要です。
さらに、適切なトランス性能を得るために必要なPCB公差とレイヤー・スタックアップを実現すると、PCBの製造コストが上昇する可能性があります。そうした場合に、モジュール・ベースのプレーナー型トランスは、PCBの複雑さをボード全体ではなくトランス領域に限定できるため、より現実的な選択肢となります。
高度な制御機能のメリットの概要
車載用インバーター・アプリケーション向けのプレーナー型トランス設計は大きなメリットをもたらし、設計者は電力変換器の密度をさらに高めることができます。高度な制御機能を備えた高集積のNXPのGD31xxゲート・ドライバは、さまざまな半導体テクノロジを用いた幅広いトランス設計と電力アプリケーションに対応する柔軟なソリューションを提供します。この汎用性により、エンジニアは複数のプラットフォームにまたがる、拡張性の高い再利用可能なソリューションを開発し、最新の電力システムの効率と信頼性を最適化できます。