Parallel Bus to I²C-Bus Controller

製品詳細

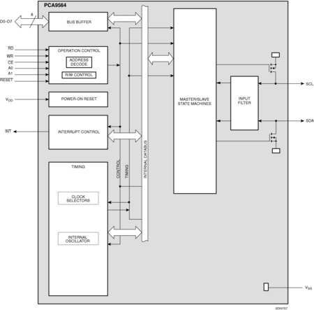
ブロック図

Block diagram: PCA9564BS, PCA9564D, PCA9564N, PCA9564PW

Features

System Features

  • Parallel-bus to I²C-bus protocol converter and interface
  • Both leader and follower functions
  • Multi-leader capability
  • Internal oscillator reduces external components
  • Operating supply voltage 2.3 V to 3.6 V
  • 5 V tolerant I/Os
  • Standard and fast mode I²C capable and compatible with SMBus
  • ESD protection exceeds 2000 V HEM per JESD22-A114, 200 V MM per JESD22-A115, and 1000 V CDM per JESD22-C101
  • Latch-up testing is done to JEDEC Standard JESD78 which exceed 100 mA.
  • Packages offered: DIP20, SO20, TSSOP20, HVQFN20
  • Add I²C-bus port to controllers/processors that do not have one
  • Add additional I²C-bus ports to controllers/processors that need multiple I²C-bus ports
  • Higher frequency, lower voltage migration path for the PCF8584
  • Converts 8 bits of parallel data to serial data stream to prevent having to run a large number of traces across the entire PC board

購入/パラメータ










































































































ドキュメント

クイック・リファレンス ドキュメンテーションの種類

1-10 件/全 17 ドキュメント

コンパクトリスト

アプリケーション・ノート (5)
カタログ (1)
サポート情報 (1)
データ・シート (1)
パッケージ情報 (2)
ユーザ・ガイド (3)
レポートまたはプレゼンテーション (1)

デザイン・ファイル

クイック・リファレンス 設計・ファイルの種類.

3 設計・ファイル

エンジニアリング・サービス

2 エンジニアリング・サービス

この製品をサポートするその他のパートナー製品を見つけるには、当社の Web サイトにアクセスしてください パートナーマーケットプレイス.

サポート

お困りのことは何ですか??