デザイン・ファイル
完全な内訳を受け取ります。 製品の設置面積などについては、 eCad ファイル.
お客様の素早い設計とより早い製品化を実現する、技術情報と専門知識をご紹介します。
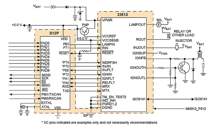
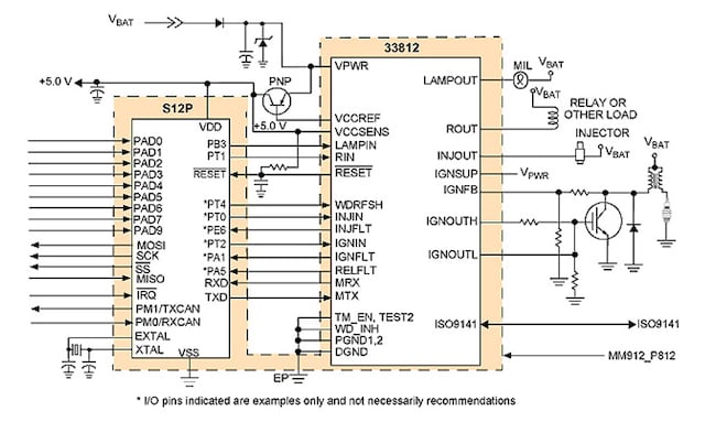
The MM912_P812 is an engine control IC, combining an MCU (S12P) and analog control die (MC33812) intended for motorcycle and other single/dual cylinder small engine control applications.
The IC reduces design complexity, bill of materials and manufacturing cost while helping to shorten the customer’s time to market.
Other benefits for your small engine designs include:
クイック・リファレンス ドキュメンテーションの種類
1 ドキュメント
コンパクトリスト
セキュアファイルの読み込み中、しばらくお待ちください。