LID2580-NCJ29D6評価ボードのスタート・ガイド

最終更新日時: Jan 30, 2025サポート LID2580

このドキュメントの内容

  • 1

    パッケージの内容
  • 2

    ハードウェアの入手
  • 3

    ソフトウェアのインストール
  • 4

    ハードウェアの構成

1. パッケージの内容

NXPのアナログ製品開発ボードは、NXP製品の評価を目的とした使いやすいプラットフォームです。さまざまなアナログ・ソリューション、ミックスド・シグナル・ソリューション、パワー・ソリューションに対応しています。実績のある大容量テクノロジを使用したモノリシック集積回路およびシステム・イン・パッケージ (SiP) デバイスを搭載しています。NXP製品は、最先端システムへの電源供給において、より長いバッテリー寿命、より小さいフォーム・ファクタ、より少ない部品数、より低いコスト、より優れたパフォーマンスを実現します。

このページでは、LID2580-NCJ29D6評価ボードをセットアップして使用する手順について説明します。

1.1 キットの内容と同梱物一覧

キットには以下のものが含まれています。

  • 組立て済み/テスト済みの評価ボード(静電気防止バッグ入り)
  • クイック・スタート・ガイド
  • NCJ29D6:UWBベースの測距とレーダーの機能を備えたUWBデバイス
  • FS24はCANシステムベーシス・チップであり、以下の機能を備えています。

    • 内蔵CANトランシーバ、スイッチ・モード・レギュレータ、ウォッチドッグ回路、その他の機能

1.2 ソフトウェア

この評価ボードで作業するには、ソフトウェアのインストールが必要です。記載されているすべてのソフトウェアは、LID2580評価ボードの情報ページまたは提供されているリンクから入手できます。

  • ブリッジICの設定の詳細と必要な設定用ソフトウェアのダウンロード場所については、FTDIChipのページにあるFTDIチップのFT4222Hドキュメントを参照してください。

2. ハードウェアの入手

2.1 ボードの特長

デモ・ボードは、2つの論理部品で構成されています。

  • シールド・ボードには、FS24 SBCを含むすべてのペリフェラル・デバイスが含まれています
  • UWBリファレンス・デザインには、UWB ICとその動作に必要なすべてのコンポーネントが含まれています
Figure 1. The Demo Board Consists of Two Parts: Shield Board and Reference Design Figure 2. Overview of the Supply Options of the Demo Board

シールド・ボードには、リファレンス・デザインを自動車や、大きなデモ・システム、またはデバッガに接続するために必要なすべてのコンポーネントとコネクタがあります。以下が搭載されています。

  • CANコネクタ(Sub-D9およびピンヘッダ)
  • UARTコネクタ
  • フラッシュおよびデバッグ用のSWDコネクタ
  • リニア電圧レギュレータ
  • FS24システムベーシス・チップとそのペリフェラル
  • データ通信および電源用のUSBコネクタ
  • さまざまな測定や設定のための各種テスト・ポイントとジャンパ
  • LEDと押しボタン
  • ボードをマイクロプロセッサ・ボードに接続するArduino互換ヘッダ

リファレンス・デザインにはNCJ29D6と高周波部品が搭載されています。優れたRF性能を達成するには、設計のこれらの部分が最も重要となります。そのため、リファレンス・デザインは、シールド・ボードから切り離して、個別に設計したプロトタイピング用ボードに接続できるよう設計されています。この方法により、プロジェクトの開始時にハードウェア設計の労力を軽減できます。リファレンス・デザインには以下の要素が搭載されています。

  • NCJ29D6 UWB IC
  • clock_inとclock_outのオプションを備えたXTAL
  • バッファ・キャパシタ用ランディング・パターン
  • 外部アンテナを接続する2つのSMAコネクタ
  • シールド・ボードから分離した後にリファレンス・デザインを再接続するためのブレークアウト・コネクタ。また、個別に設計されたボードに接続したり、NCJ29D6のピンと直接やり取りする場合にも使用できます

3. ソフトウェアのインストール

3.1 ソフトウェアのインストール

デモ・ボードは、2つの異なる通信モードで動作するように設計されています。PCに接続されたUSBデバイスとして、またはCANバス・ネットワーク内のデバイスとして動作できます。NCJ29D6を評価する際には、NXPが提供するいくつかのホスト上ソフトウェアとともにUSBデバイス・モードを使用することを推奨します。

4. ハードウェアの構成

4.1 ハードウェアの構成

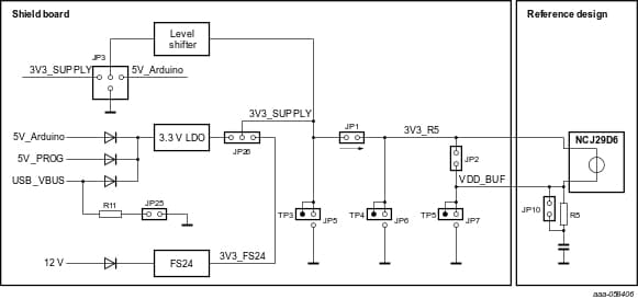
Figure 3. Location of the Jumpers and Test Points on the Demo Board

ジャンパには以下の機能があります。

  • JP1:UWB ICの全電流がジャンパJP1を流れます。ジャンパのピン間に電流プローブを接続すると、IC電流を測定できます。電流の方向については、矢印を参照してください
  • JP2:NCJ29D6の内部電流制限のバイパス。デフォルト設定では、このジャンパは閉じる必要があります。
  • JP3:レベル・トランスレータのリファレンス電圧の選択。
  • JP5:このジャンパは閉じないでください。これは3.3 Vパワー・ドメインの電圧を測定するために使用されます。UWB ICへの外部電圧供給もここに接続できます。PCBの端に近いピンはグランドに接続されています
  • JP6:このジャンパは閉じないでください。これはUWB ICの供給電圧を測定するために使用されます。PCBの端に近いピンはグランドに接続されています
  • JP7:このジャンパは閉じないでください。これはバッファ・キャパシタの電圧を測定するために使用されます。PCBの端に近いピンはグランドに接続されています
  • JP10:バッファ・キャパシタ・バンクをUWB ICに接続するためのジャンパです。通常、このジャンパは閉じておきます。キーフォブ操作時のみNCJ29D^の電流制限を有効にする場合にJP10ジャンパを取り外します
  • JP25:このジャンパは、USB電源ピンに負荷抵抗を接続します。それにより、USBコネクタの恒久的な消費電流が増加します。ボードがUSBパワー・バンクから給電されている場合、この追加の電流によって、パワー・バンクがシャットダウン・モードに入って出力電力が無効になるのを防ぎます
  • JP26:ボードの3.3 Vドメインへの電源供給としてLDOまたはFS24を選択するために使用されます。

設計・リソース

その他の参考情報

「NCJ29D6:車載測距およびレーダー・アプリケーション用セキュアUWB IC」に加えて、以下のページも参照してください。