デザイン・ファイル
完全な内訳を受け取ります。 製品の設置面積などについては、 eCad ファイル.
お客様の素早い設計とより早い製品化を実現する、技術情報と専門知識をご紹介します。
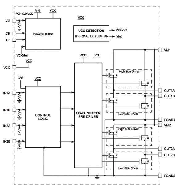
The NXP® MC34933 is a two channel H-Bridge driver with a variety of applications, such as auto focus control, that make it ideal for the digital camera market.
Uses the NXP proprietary SMOS8 Bi CMOS process to deliver a low power device with a maximum quiescent current of 100 uA for the motor drive supply and 400 uA for the control logic supply
Employs a VCC detection circuit to sense when the logic supply switches to an off-state with a maximum current of 1u A to extend battery life
Thermal protection circuitry for the H-Bridge drivers to avoid damage to the IC's internal Power MOSFET circuitry
|
|
|
|
|
|
|
|---|---|---|---|---|---|
|
|
|
|
|
|
|
|
|
|
|
|
|
|
|
|
|
|
|
|
|
|
|
|
|
|
|
|
|
|
|
|
|
|
|
|
|
|
|
|
|
|
|
|
|
|
|
|
|
|
|
|
|
|
|
|
|
|
|
|
|
|
|
|
|
|
|
|
|
|
クイック・リファレンス ドキュメンテーションの種類
3 ドキュメント
コンパクトリスト
セキュアファイルの読み込み中、しばらくお待ちください。
3 ハードウェア提供



クイック・リファレンス ソフトウェア・タイプ.
2 ソフトウェア・ファイル
注: より快適にご利用いただくために、ソフトウェアのダウンロードはデスクトップで行うことを推奨します。
セキュアファイルの読み込み中、しばらくお待ちください。