アプリケーション・ノート (1)
-
AN3279, MC34670 Usage and Configuration[AN3279]注目
お客様の素早い設計とより早い製品化を実現する、技術情報と専門知識をご紹介します。
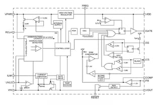
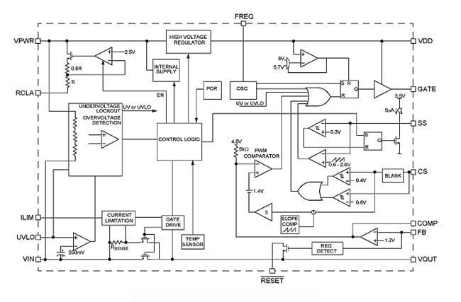
The NXP® MC34670 combines a power interface port for IEEE 802.3af powered devices and a high performance current mode switching regulator. It allows you to build PDs with a minimum of external components by integrating the required IEEE 802.3af functions with all functions necessary to build a high efficiency DC/DC converter.
|
|
|
|
|
|
|
|---|---|---|---|---|---|
|
|
|
|
|
|
|
|
|
|
|
|
|
|
|
|
|
|
|
|
|
|
|
|
|
|
|
|
|
|
|
|
|
|
|
|
|
|
|
|
|
|
|
|
|
|
|
|
|
|
|
|
|
|
|
|
|
|
|
|
|
|
|
|
|
|
|
|
|
|
クイック・リファレンス ドキュメンテーションの種類
3 ドキュメント
コンパクトリスト
セキュアファイルの読み込み中、しばらくお待ちください。