アプリケーション・ノート (3)
-
TJA1040 high speed CAN transceiver[AN10211]
-
TJA1050 high speed CAN transceiver[AN00020]
データ・シート (1)
-
High-speed CAN transceiver[TJA1050]
お客様の素早い設計とより早い製品化を実現する、技術情報と専門知識をご紹介します。
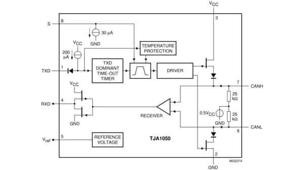
The TJA1050 is the interface between the Controller Area Network (CAN) protocol controller and the physical bus. The device provides differential transmit capability to the bus and differential receive capability to the CAN controller.
The TJA1050 is the third Philips high-speed CAN transceiver after the PCA82C250 and the PCA82C251. The important differences are:
This makes the TJA1050 eminently suitable for use in nodes that are in a power-down situation in partially powered networks.
|
|
|
|
|
|
|
|---|---|---|---|---|---|
|
|
|
|
|
|
|
|
|
|
|
|
|
|
|
|
|
|
|
|
|
|
|
|
|
|
|
|
|
|
|
|
|
|
|
|
|
|
|
|
|
|
|
|
|
|
|
|
|
|
|
|
|
|
|
|
|
|
|
|
|
|
|
|
|
|
|
|
|
|
クイック・リファレンス ドキュメンテーションの種類
4 ドキュメント
コンパクトリスト
セキュアファイルの読み込み中、しばらくお待ちください。