セレクタ・ガイド (1)
-
Application guide: Flat-panel TV sets[75017085]
お客様の素早い設計とより早い製品化を実現する、技術情報と専門知識をご紹介します。
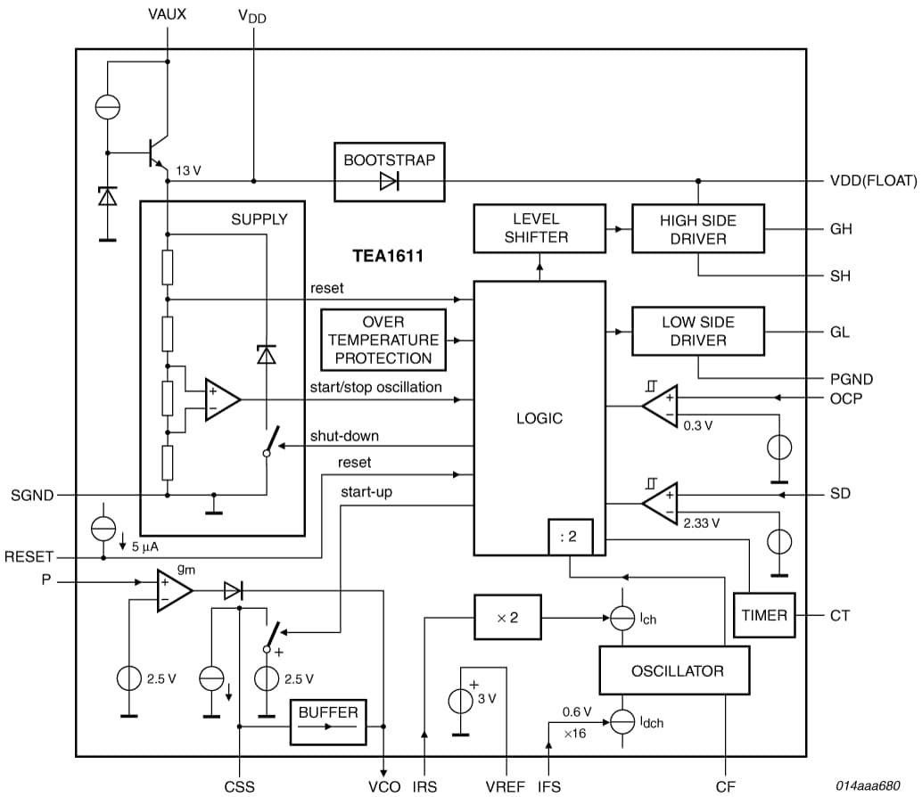
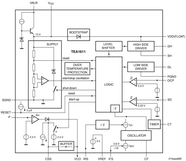
The TEA1611T is a monolithic integrated circuit implemented in a high voltage Diffusion Metal Oxide Semiconductor (DMOS) process, which is a high voltage controller for a zero voltage switching resonant converter. The IC provides the drive function for two discrete power MOSFETs in a half-bridge configuration. It also includes a level-shift circuit, an oscillator with accurately programmable frequency range, a latched shut-down function and a transconductance error amplifier.
|
|
|
|
|
|
|
|---|---|---|---|---|---|
|
|
|
|
|
|
|
|
|
|
|
|
|
|
|
|
|
|
|
|
|
|
|
|
|
|
|
|
|
|
|
|
|
|
|
|
|
|
|
|
|
|
|
|
|
|
|
|
|
|
|
|
|
|
|
|
|
|
|
|
|
|
|
|
|
|
|
|
|
|
クイック・リファレンス ドキュメンテーションの種類
3 ドキュメント
コンパクトリスト
セキュアファイルの読み込み中、しばらくお待ちください。