コンパクトリスト
お客様の素早い設計とより早い製品化を実現する、技術情報と専門知識をご紹介します。
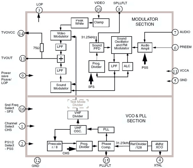
The MC44BC375UA is a Phase-Locked Loop (PLL) tuned, Very High Frequency (VHF) audio/video (A/V), high integration modulator, integrated circuit (IC). It is intended for use in VCRs, Games, and Set-Top box systems.
The MC44BC375UA is compatible with the National Television System Committee (NTSC) format.
No external tank circuit components are needed. This reduces Printed Circuit Board (PCB) design sensitivity and the need for external adjustments.
A 4MHz crystal oscillator provides the PLL reference.
A sound subcarrier is generated on-chip with no external components.
A Power Save function is selected by pin PSave/ LO, which turns OFF all internal VCOs and Mixers. Simultaneously, it switches ON the Logic Output Port (LOP).
The MC44BC375UA is available in the 16-pin (SO16NB) package.
クイック・リファレンス ドキュメンテーションの種類
2 ドキュメント
コンパクトリスト
セキュアファイルの読み込み中、しばらくお待ちください。