データ・シート (1)
-
STARplug switched mode power supply controller IC[TEA1623P_TEA1623PH]
お客様の素早い設計とより早い製品化を実現する、技術情報と専門知識をご紹介します。
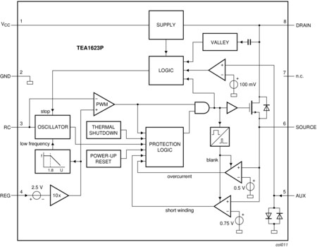
The TEA1623 is a Switched Mode Power Supply (SMPS) controller IC that operates directly from rectified universal mains. It is implemented in the high voltage EZ-HV SOI process, combined with a low voltage BiCMOS process.
The device includes a high voltage power switch and a circuit for start-up directly from the rectified mains voltage. A dedicated circuit for valley switching is built in, which makes a very efficient slim-line electronic power-plug concept possible.
In its most basic version of application, the TEA1623 acts as a voltage source. Here, no additional secondary electronics are required. A combined voltage and current source can be realized with minimum costs for external components. Implementation of the TEA1623 renders an efficient and low cost power supply system.
|
|
|
|
|
|
|
|---|---|---|---|---|---|
|
|
|
|
|
|
|
|
|
|
|
|
|
|
|
|
|
|
|
|
|
|
|
|
|
|
|
|
|
|
|
|
|
|
|
|
|
|
|
|
|
|
|
|
|
|
|
|
|
|
|
|
|
|
|
|
|
|
|
|
|
|
|
|
|
|
|
|
|
|
クイック・リファレンス ドキュメンテーションの種類
2 ドキュメント
コンパクトリスト
セキュアファイルの読み込み中、しばらくお待ちください。