サポート情報 (1)
-
Footprint for reflow soldering[SO-SOJ-REFLOW]
データ・シート (1)
-
Simple 2-wire bus buffer[PCA9525]
お客様の素早い設計とより早い製品化を実現する、技術情報と専門知識をご紹介します。
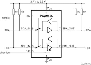
The PCA9525 is a monolithic CMOS integrated circuit for bus buffering in applications including I²C-bus, SMBus, DDC, PMBus, and other systems based on similar principles.
The buffer extends the busload limit by buffering both the SCL and SDA lines, allowing the maximum permissible bus capacitance on both sides of the buffer.
The PCA9525 includes a unidirectional buffer for the clock signal and a bidirectional buffer for the data signal. Target devices which employ clock stretching are therefore not supported.
In its most basic implementation, the buffer will allow an extended number of target devices to be attached to one (or more) controller devices. In this case, all controller devices would be positioned on the Sxx_IN side of the PCA9525.
The direction pin (DIR) further enhances this function by allowing the unidirectional clock signal to be reversed, thus allowing controller devices on both sides of the buffer.
The enable (EN) function allows sections of the bus to be isolated. Individual parts of the system can be brought on-line successively. This means a controlled start-up using a diverse range of components, operating speeds and loads is easily achieved.
|
|
|
|
|
|
|
|---|---|---|---|---|---|
|
|
|
|
|
|
|
|
|
|
|
|
|
|
|
|
|
|
|
|
|
|
|
|
|
|
|
|
|
|
|
|
|
|
|
|
|
|
|
|
|
|
|
|
|
|
|
|
|
|
|
|
|
|
|
|
|
|
|
|
|
|
|
|
|
|
|
|
|
|
クイック・リファレンス ドキュメンテーションの種類
5 ドキュメント
コンパクトリスト
セキュアファイルの読み込み中、しばらくお待ちください。