コンパクトリスト
お客様の素早い設計とより早い製品化を実現する、技術情報と専門知識をご紹介します。
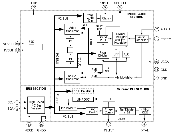
The MC44BC374C is a Phase-Locked Loop (PLL) tuned, Ultra High Frequency (UHF) and Very High Frequency (VHF), audio/video (A/V), high integration modulator, integrated circuit (IC). It is intended for use in VCRs, Games, and Set-Top box systems.
The MC44BC374C is compatible with the following formats:
An on-chip high-speed I²C compatible bus receiver sets the channel. It is tuned by a PLL over the full range of the UHF bands. The modulator incorporates a sound subcarrier oscillator and uses a second PLL to derive 4.5, 5.5, 6.0, and 6.5MHz subcarrier frequencies, which are selectable using the bus.
The modulation standard is chosen using a control bit that selects between System L and System B/G.
The picture-to-sound ratio may be adjusted using the bus. In addition, an on-chip video test pattern generator can be switched ON with a 1KHz audio test signal.
The MC44BC374C is available in a 16-pin (SO16NB) package.
クイック・リファレンス ドキュメンテーションの種類
2 ドキュメント
コンパクトリスト
セキュアファイルの読み込み中、しばらくお待ちください。