データ・シート (1)
-
GreenChip SMPS control IC[TEA1733CP]
お客様の素早い設計とより早い製品化を実現する、技術情報と専門知識をご紹介します。
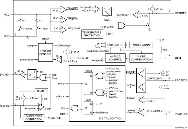
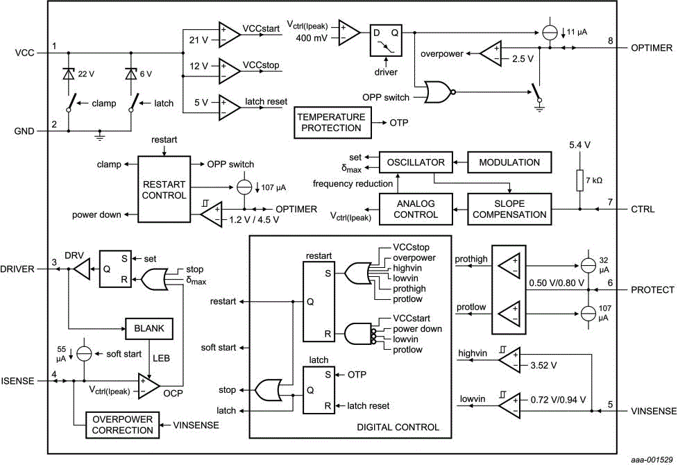
The TEA1733/38 family of IC´s are low cost Switched Mode Power Supply (SMPS) controller IC intended for flyback topologies. They operate in fixed frequency mode. To reduce ElectroMagnetic Interference (EMI), frequency jitter has been implemented. Slope compensation is integrated for Continuous Conduction Mode (CCM) operation.
|
|
|
|
|
|
|
|---|---|---|---|---|---|
|
|
|
|
|
|
|
|
|
|
|
|
|
|
|
|
|
|
|
|
|
|
|
|
|
|
|
|
|
|
|
|
|
|
|
|
|
|
|
|
|
|
|
|
|
|
|
|
|
|
|
|
|
|
|
|
|
|
|
|
|
|
|
|
|
|
|
|
|
|
クイック・リファレンス ドキュメンテーションの種類
セキュアファイルの読み込み中、しばらくお待ちください。