アプリケーション・ノート (4)
アプリケーション・ノート・ソフトウェア (1)
-
AN2396SW, Software files for AN2396[AN2396SW]
お客様の素早い設計とより早い製品化を実現する、技術情報と専門知識をご紹介します。
Local Interconnect Network (LIN) is a serial communication protocol designed to support automotive networks in conjunction with Controller Area Network (CAN). As the lowest level of a hierarchical network, LIN enables cost-effective communication with sensors and actuators when all the features of CAN are not required.
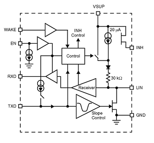
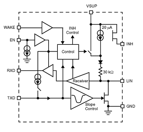
The 33661 is a Physical Layer component dedicated to automotive LIN sub-bus applications. It offers slew rate selection for optimized operation at 10 kbps and 20 kbps, fast baud rate (above 100 kbps) for test and programming modes, excellent radiated emission performance, and safe behavior in the event of LIN bus short-to-ground or LIN bus leakage during low-power mode.
The 33661 is compatible with LIN Protocol Specification 2.0.
クイック・リファレンス ドキュメンテーションの種類
7 ドキュメント
コンパクトリスト
セキュアファイルの読み込み中、しばらくお待ちください。
1 トレーニング