アプリケーション・ノート (2)
サポート情報 (2)
-
Footprint for Wave Soldering[SO-SOJ-WAVE]
-
Footprint for reflow soldering[SO-SOJ-REFLOW]
お客様の素早い設計とより早い製品化を実現する、技術情報と専門知識をご紹介します。
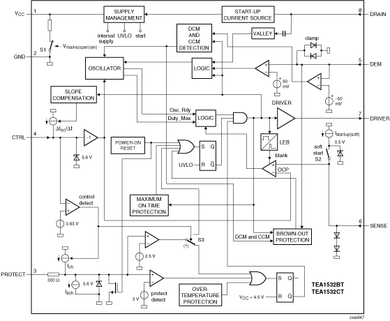
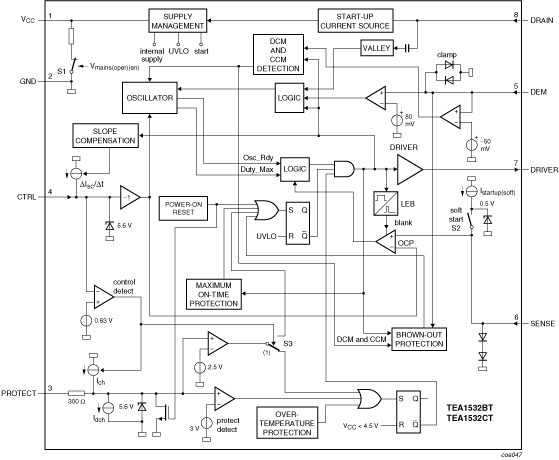
The GreenChip II is the second generation of controller ICs intended for green flyback Switched Mode Power Supplies (SMPS). Its high level of integration allows the design of a cost effective power supply with a very low number of external components. The TEA1532BT; TEA1532CT can also be used in fixed frequency, Continuous Conduction Mode (CCM) converter designs for low voltage and high current applications. At low power (standby) levels the system operates in cycle skipping mode which minimizes the switching losses during standby.
|
|
|
|
|
|
|
|---|---|---|---|---|---|
|
|
|
|
|
|
|
|
|
|
|
|
|
|
|
|
|
|
|
|
|
|
|
|
|
|
|
|
|
|
|
|
|
|
|
|
|
|
|
|
|
|
|
|
|
|
|
|
|
|
|
|
|
|
|
|
|
|
|
|
|
|
|
|
|
|
|
|
|
|
クイック・リファレンス ドキュメンテーションの種類
6 ドキュメント
コンパクトリスト
セキュアファイルの読み込み中、しばらくお待ちください。