アプリケーション・ノート (2)
サポート情報 (1)
-
Footprint for reflow soldering[SO-SOJ-REFLOW]
お客様の素早い設計とより早い製品化を実現する、技術情報と専門知識をご紹介します。
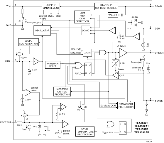
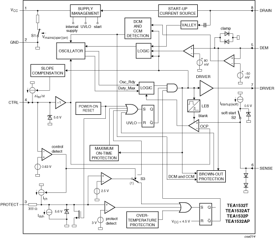
The GreenChip™II is the second generation of green Switched Mode Power Supply (SMPS) controller ICs. Its high level of integration allows the design of a cost effective power supply with a very low number of external components. The TEA1532(A)P; TEA1532(A)T can also be used in fixed frequency, Continuous Conduction Mode (CCM) converter designs for low voltage, high current applications. At low power (standby) levels, the system operates in cycle skipping mode which minimizes the switching losses during standby. The special built-in green functions allow the efficiency to be optimum at all power levels. This holds for quasi-resonant operation at high power levels, as well as fixed frequency operation with valley switching at medium power levels. At low power (standby) levels, the system operates in cycle skipping mode with valley detection.
|
|
|
|
|
|
|
|---|---|---|---|---|---|
|
|
|
|
|
|
|
|
|
|
|
|
|
|
|
|
|
|
|
|
|
|
|
|
|
|
|
|
|
|
|
|
|
|
|
|
|
|
|
|
|
|
|
|
|
|
|
|
|
|
|
|
|
|
|
|
|
|
|
|
|
|
|
|
|
|
|
|
|
|
クイック・リファレンス ドキュメンテーションの種類
5 ドキュメント
コンパクトリスト
セキュアファイルの読み込み中、しばらくお待ちください。