コンパクトリスト
お客様の素早い設計とより早い製品化を実現する、技術情報と専門知識をご紹介します。
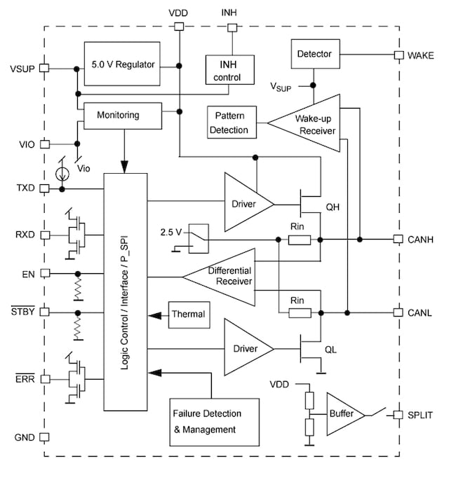
The MC33902 is a high speed CAN physical interface. The device includes an internal 5.0 V supply for the CAN bus transceiver, and requires only a connection to a battery line. The MC33902 provides 4 operation modes, including low power modes with remote and local wake-up. The device has very low sleep and standby current consumption.
NOTE: NXP® has no direct product replacement for this device. However, the MC33903 System Basis Chip (SBC) offers the new CAN High Speed physical layer (certified by Automotive OEMs) with the addition of a small Vreg (3V OR 5V) and other features.
クイック・リファレンス ドキュメンテーションの種類
3 ドキュメント
コンパクトリスト
セキュアファイルの読み込み中、しばらくお待ちください。