サポート情報 (1)
-
Footprint for Wave Soldering[SO-SOJ-WAVE]
データ・シート (1)
-
GreenChip (tm) II SMPS control IC[TEA1506_TEA1506A]
お客様の素早い設計とより早い製品化を実現する、技術情報と専門知識をご紹介します。
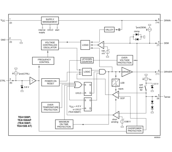
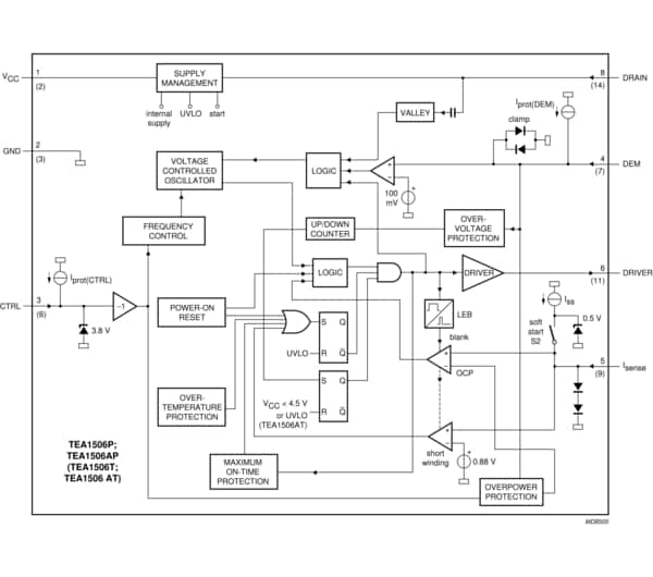
The GreenChipTM II is the second generation of green Switched Mode Power Supply (SMPS) control ICs. A high level of integration leads to a cost effective power supply with a low number of external components.
The special built-in green functions allow the efficiency to be optimum at all power levels. This holds for quasi-resonant operation at high power levels, as well as fixed frequency operation with valley switching at medium power levels. At low power (standby) levels, the system operates at a reduced frequency and with valley detection.
Highly efficient and reliable supplies can easily be designed using the GreenChipTMII control IC.
|
|
|
|
|
|
|
|---|---|---|---|---|---|
|
|
|
|
|
|
|
|
|
|
|
|
|
|
|
|
|
|
|
|
|
|
|
|
|
|
|
|
|
|
|
|
|
|
|
|
|
|
|
|
|
|
|
|
|
|
|
|
|
|
|
|
|
|
|
|
|
|
|
|
|
|
|
|
|
|
|
|
|
|
クイック・リファレンス ドキュメンテーションの種類
3 ドキュメント
コンパクトリスト
セキュアファイルの読み込み中、しばらくお待ちください。