コンパクトリスト
お客様の素早い設計とより早い製品化を実現する、技術情報と専門知識をご紹介します。
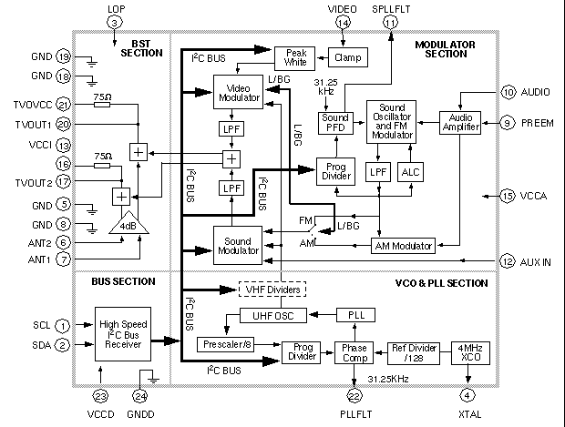
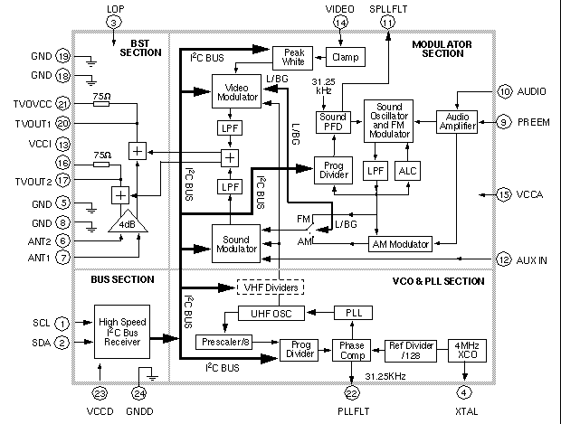
The MC44BC373B is a Multi-Standard Phase-Locked Loop (PLL) tuned Ultra High Frequency (UHF) and Very High Frequency (VHF) audio/ video (A/V) modulator integrated circuit (IC). It contains an antenna booster/ splitter for VCR, Games, and Set-Top box systems. The MC44BC373B has dual television outputs.
An on-chip high-speed I²C compatible bus receiver is used to set the channel. It is tuned by a PLL over the full range of the UHF bands. The modulator incorporates a sound subcarrier oscillator and uses a second PLL to derive 4.5, 5.5, 6.0 and 6.5MHz subcarrier frequencies, which are selectable using the bus.
The modulation standard can be chosen using a control bit that selects between System L and System B/G.
The picture-to-sound ratio may be adjusted using the bus. In addition, an on-chip video test pattern generator can be switched ON with a 1KHz audio test signal.
The dual output modulated signal is added to both antenna booster/splitter outputs.
The MC44BC373B is available in two different size 24-pin packages:
クイック・リファレンス ドキュメンテーションの種類
3 ドキュメント
コンパクトリスト
セキュアファイルの読み込み中、しばらくお待ちください。