コンパクトリスト
お客様の素早い設計とより早い製品化を実現する、技術情報と専門知識をご紹介します。
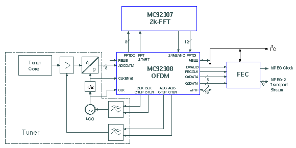
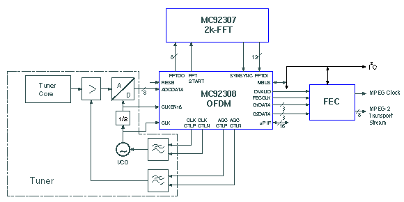
The MC92308 is a Demodulator for the Orthogonal Frequency Division Multiplex transmission scheme according to the 2K-mode of the ETSI specification for digital terrestrial broadcasting. The MC92308 together with the MC92307 2K FFT include all the functions required to demodulate the information transmitted in one single UHF channel.
クイック・リファレンス ドキュメンテーションの種類
1 ドキュメント
コンパクトリスト
セキュアファイルの読み込み中、しばらくお待ちください。