データ・シート (1)
-
2 x 2.2 W BTL audio amplifier[SA58632]
お客様の素早い設計とより早い製品化を実現する、技術情報と専門知識をご紹介します。
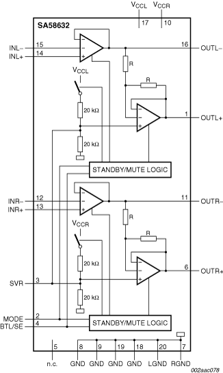
The SA58632 is a two-channel audio amplifier in an HVQFN20 package. It provides power output of 2.2 W per channel with an 8 Ω load at 9 V supply. The internal circuit is comprised of two BTL (Bridge-Tied Load) amplifiers with a complementary PNP-NPN output stage and standby/mute logic. The SA58632 is housed in a 20-pin HVQFN package, which has an exposed die attach paddle enabling reduced thermal resistance and increased power dissipation.
|
|
|
|
|
|
|
|---|---|---|---|---|---|
|
|
|
|
|
|
|
|
|
|
|
|
|
|
|
|
|
|
|
|
|
|
|
|
|
|
|
|
|
|
|
|
|
|
|
|
|
|
|
|
|
|
|
|
|
|
|
|
|
|
|
|
|
|
|
|
|
|
|
|
|
|
|
|
|
|
|
|
|
|
クイック・リファレンス ドキュメンテーションの種類
2 ドキュメント
コンパクトリスト
セキュアファイルの読み込み中、しばらくお待ちください。