サポート情報 (1)
-
Footprint for wave soldering[SSOP-TSSOP-VSO-WAVE]
データ・シート (1)
-
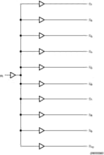
1:10 LVTTL clock distribution device[PCK3807A]
お客様の素早い設計とより早い製品化を実現する、技術情報と専門知識をご紹介します。
This low skew clock driver offers 1:10 fan-out. The large fan out from a single input reduces loading on the preceding driver and provides an efficient clock distribution network. The PCK3807A offers low capacitance inputs with hysteresis for improved noise margins. Multiple power and grounds reduce noise. Typical applications are clock and signal distribution.
The PCK3807A operates from a single 2.5 V or 3.3 V supply voltage and over the full industrial temperature range of -40 Cel to +85 Cel.
|
|
|
|
|
|
|
|---|---|---|---|---|---|
|
|
|
|
|
|
|
|
|
|
|
|
|
|
|
|
|
|
|
|
|
|
|
|
|
|
|
|
|
|
|
|
|
|
|
|
|
|
|
|
|
|
|
|
|
|
|
|
|
|
|
|
|
|
|
|
|
|
|
|
|
|
|
|
|
|
|
|
|
|
クイック・リファレンス ドキュメンテーションの種類
4 ドキュメント
コンパクトリスト
セキュアファイルの読み込み中、しばらくお待ちください。