Quad 6-Bit Multiplexed I²C-Bus EEPROM DIP Switch

  • このページには、製造中止(生産終了)となった製品の情報が記載されています。本ページに記載されている仕様および情報は、過去の参考情報です。

製品詳細

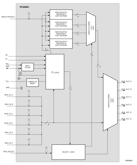
ブロック図

図を選択する。:

PCA9561

PCA9561 Block Diagram

PCA9561D, PCA9561PW

Features

Key Features

  • Selection of non-volatile register_n as source to MUX_OUT pins via I²C-bus
  • I²C-bus can override MUX_SELECT pin in selecting output source
  • 6-bit 5-to-1 multiplexer DIP switch
  • Four internal non-volatile registers
  • Internal non-volatile registers programmable and readable via I²C-bus
  • Six open-drain multiplexed outputs
  • 400 kHz maximum clock frequency
  • Operating supply voltage 3.0 V to 3.6 V
  • 5 V and 2.5 V tolerant inputs/outputs
  • Useful for Speed Step configuration of laptop computer
  • Two address pins, allowing up to four devices on the I²C-bus
  • MUX_IN values readable via I²C-bus
  • ESD protection exceeds 200 V HBM per JESD22-A114 and 1000 V CDM per JESD22-C101
  • Latch-up testing is done to JESDEC Standard JESD78 which exceeds 100 mA

購入/パラメータ










































































































ドキュメント

クイック・リファレンス ドキュメンテーションの種類

8 ドキュメント

コンパクトリスト

アプリケーション・ノート (4)
データ・シート (1)
パッケージ情報 (1)
ユーザ・ガイド (1)

設計・リソース

デザイン・ファイル

クイック・リファレンス 設計・ファイルの種類.

2 設計・ファイル

サポート

お困りのことは何ですか??